age动漫
age动漫
age动漫概况
age动漫简介
学院领导
组织机构
各类委员会
师资队伍
教授风采
副教授风采
讲师风采
人才培养
科学研究
党建工作
党建活动
规章制度
学团工作
人才招聘
age动漫
>
科学研究
>
正文
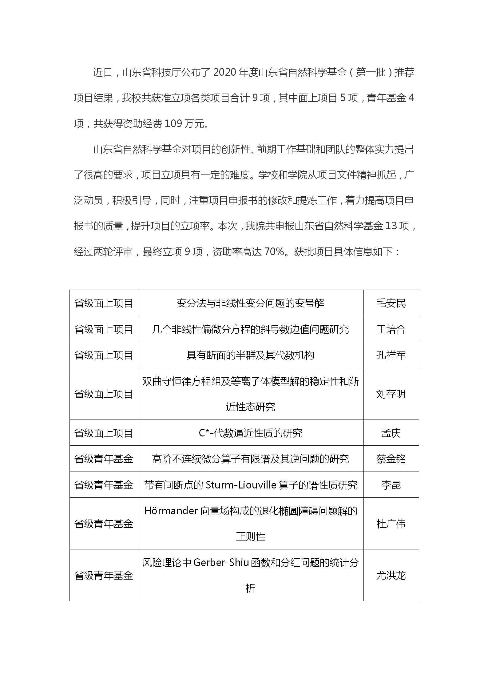
age动漫 9个项目获得山东省自然科学基金资助
发布时间:2020-12-25
文章来源:
浏览次数:
关闭
打印
责任编辑:荣斌
上一篇:
·
【科学研究】age动漫 教师荣获山东省自然科学奖
下一篇:
·
age动漫 举办非线性偏微分方程与几何分析研讨会
友情链接